為貫徹落實《中華人民共和國固體廢物污染環境防治法》,按照《強化危險廢物監管和利用處置能力改革實施方案》(國辦函〔2021〕47號)有關要求,完善危險廢物鑒別制度,推進分級分類管理,生態環境部制定了《危險廢物排除管理清單(2021年版)》(下稱“清單”),符合本清單要求的固體廢物不屬于危險廢物。本清單根據實際情況實行動態調整。
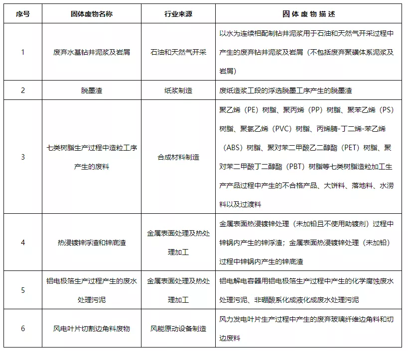
危險廢物排除管理清單(2021年版)

*注:1.“固體廢物名稱”是指固體廢物的通用名稱。
2.“行業來源”是指固體廢物的產生行業。
3.“固體廢物描述”是指固體廢物的產生工藝和環節等具體描述。
納入《清單》的固體廢物具備哪些條件?《清單》根據實際情況實行動態調整,哪些固體廢物有可能被調整?接著往下看
納入《清單》的固體廢物具備哪些條件?
1、未列入《名錄》
2、按照國家規定的危險廢物鑒別標準和鑒別方法鑒別后普遍不具有毒性、腐蝕性、易燃性、反應性和感染性等危險特性。
3、環境風險可控
《清單》與《國家危險廢物名錄》《危險廢物豁免管理清單》之間的關系是什么?
1、列入《名錄》的固體廢物屬于危險廢物,應按照危險廢物相關制度要求管理。
2、列入《危險廢物豁免管理清單》的固體廢物在某些特定條件下可豁免不按照危險廢物管理,但并不改變其危險廢物屬性。
例子
從鋁灰中回收金屬鋁的單位無需申領危險廢物經營許可證,但其他環節仍應按照危險廢物相關制度要求嚴格管理。列入《清單》的固體廢物不屬于危險廢物,按照一般工業固體廢物相關制度要求管理。
《清單》提出將根據實際情況實行動態調整,哪些固體廢物將作為《清單》動態調整的重點研究對象?
由于固體廢物種類繁多,為進一步突出重點,《清單》制修訂堅持風險管控、問題導向和精準治污原則。本次《清單》制定和后續動態調整均以下列范圍的固體廢物為重點研究對象:
一是《名錄》修訂過程中直接刪除或在《名錄》中以“不包括…”方式注明的,但不能直接判定其不再屬于危險廢物的固體廢物。
二是危險廢物利用處置后需要進一步明確屬性的衍生固體廢物。
三是相關科研機構已開展系統的行業調查研究和環境風險評估的固體廢物。
四是各地管理尺度不一、但現有鑒別案例表明普遍不具有危險特性的固體廢物。
與此同時,生態環境部門也將對已納入《清單》的固體廢物進行跟蹤評估,對《清單》實行動態調整。
需要特別說明的是,當前固體廢物屬性明確的一般工業固體廢物、生活垃圾、建筑垃圾、農業固體廢物等,不列入《清單》。
來源:環保365
2022世環會將于6月8-10日在上海國家會展中心隆重拉開帷幕。本屆展會展示面積將達17萬平米,匯聚超2,000家品牌展商。展示范圍涵蓋綜合治理、水、大氣、智慧環保、環境監測、資源再生、土壤、噪聲8大環境污染治理領域。











